Robotique • Embarqué • RF • PCB

ePortfolio

Passionné d’électronique et de robotique depuis toujours, je suis actuellement en dernière année de Master Mécatronique Avancée à Polytech Annecy-Chambéry. Mon parcours m’a permis de développer une solide expertise en conception de circuits imprimés, programmation de systèmes embarqués et développement de robots autonomes sous ROS. Ce qui me motive vraiment ? Transformer des idées en systèmes fonctionnels, que ce soit un robot de compétition RoboCup ou un capteur IoT miniaturisé. J’aime particulièrement les défis qui demandent de jongler entre hardware et software, et je m’épanouis dans les projets collaboratifs où créativité et rigueur technique se complètent

Projets

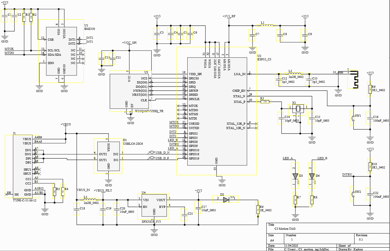
C3 Motion Tag with Embedded antenna

Carte PCB avec un capteur IMU à 6 axes pour détecter de petites vibrations et fournir un retour d’information d’un bras robotique à 6 axes.

Schéma Altium
Schéma
Vue 3D du C3 Motion Tag
Vue 3D

Personal Card W/ NFC antenna

PCB simple avec antenne NFC accordée à 13,56 MHz. Circuit NXP I²C-plus avec récupération d’énergie, LED verte et capteur capacitif.

Layout de la carte NFC
Layout
Vue 3D de la carte NFC
Vue 3D
RoboCup

International RoboCup Challenge

Robot foot sous ROS (C++/Python) : mécanisme de tir, SLAM LiDAR, planification de trajectoire, vision couleur temps réel.

UR3 ↔ ROS

Interfaçage du robot UR3 avec ROS

UR3↔ROS via Ethernet, pilotes officiels, .urcap + calibration .yaml ; contrôle cinématique sous RViz & MoveIt (tests temps réel, Linux).

Microscope multiphotonique

Traitement du signal — microscope multiphotonique

Acquisition temps réel (Python GUI + SDK PicoScope) et traitement ; calcul précis du SNR pour matériaux non linéaires.

Détection de vibrations

Système autonome de détection de vibrations

Module IMU+MCU sur PCB 4 couches, antenne méandre IFA 50 Ω ; Wi-Fi/BLE et BOM optimisée (Altium).

Liaison RF SAW

Liaison RF pour capteur SAW (milieu rotatif)

Antenne circulaire 2,45 GHz : simulation COMSOL (S11/S12), optimisation paramétrique, layout & adaptation d’impédance (Altium).

Minirobot

Minirobot à deux roues (Mini-Mouse)

STM32 (C) avec SPI/UART/I²C ; PCB 2 couches intégrant capteurs/actionneurs pour déplacement autonome.

Capteur cardiaque analogique

Cardio-tachymètre (LED IR + photodiode, filtre actif, ampli, comparateur). Simulation LTspice et validation expérimentale (~90 BPM).

Schéma LTspice
Schéma simulé (LTspice)
Signal oscilloscope
Signal mesuré (~90 BPM)
Système de tri de bouteilles

Système de tri pour collecteur de bouteilles

Arduino (C/C++) : détection, tri, comptage, broyage ; IHM et intégration mécatronique.

Suiveur solaire 2 axes

Suiveur de soleil à deux axes

ESP32, capteurs LDR, servomoteurs ; optimisation d’orientation pour meilleur rendement.

Compétences

  • Programmation : C/C++, Python, Assembly, Bash, Git, Linux.
  • Embarqué & FPGA : Xilinx Vivado, Vitis, Intel Quartus, SPI/I²C, UART.
  • Équipements : Oscilloscope, analyseur logique, analyseur de spectre, générateur, alim de labo.
  • Conception & Simulation : Altium, KiCad, COMSOL, ANSYS HFSS, LTspice, LabVIEW, Multisim.
  • Gestion de projet : Probant, Notion, Excel.

Langues & Certifications

Langues

  • Français (courant)
  • Anglais (courant)

Certifications

  • Data Analyst — DataComp, 2025.
  • HTML/CSS & JavaScript — 2023.
  • Altium Designer Academy — 2024.

Contact